首页
民进概况
新闻浏览
自身建设
参政议政
社会服务
民进风采
网上学苑
导航
首页
民进概况
中国民主促进会简介
中国民主促进会章程
民进重庆市委会简介
现任领导
历届委员会
历届人大代表
历届政协委员
大事记
新闻浏览
民进中央要闻
市委会要闻
各区动态
支部动态
多党合作
广角镜
自身建设
参政议政
参政议政活动
参政议政平台
参政议政成果
社会服务
社会服务活动
社会服务平台
人人微公益
民进风采
双岗建功
文艺荟萃
网上学苑
视频资料
学习园地
期刊阅览
会史钩沉
公告栏
通知公告
预决算公示
快捷浏览
重庆民进PDF
2019季刊第二期
2019季刊第一期
2018季刊第四期
2018季刊第三期
2018季刊第二期
首页
/
公告栏
通知公告
预决算公示
/
预决算公示
/
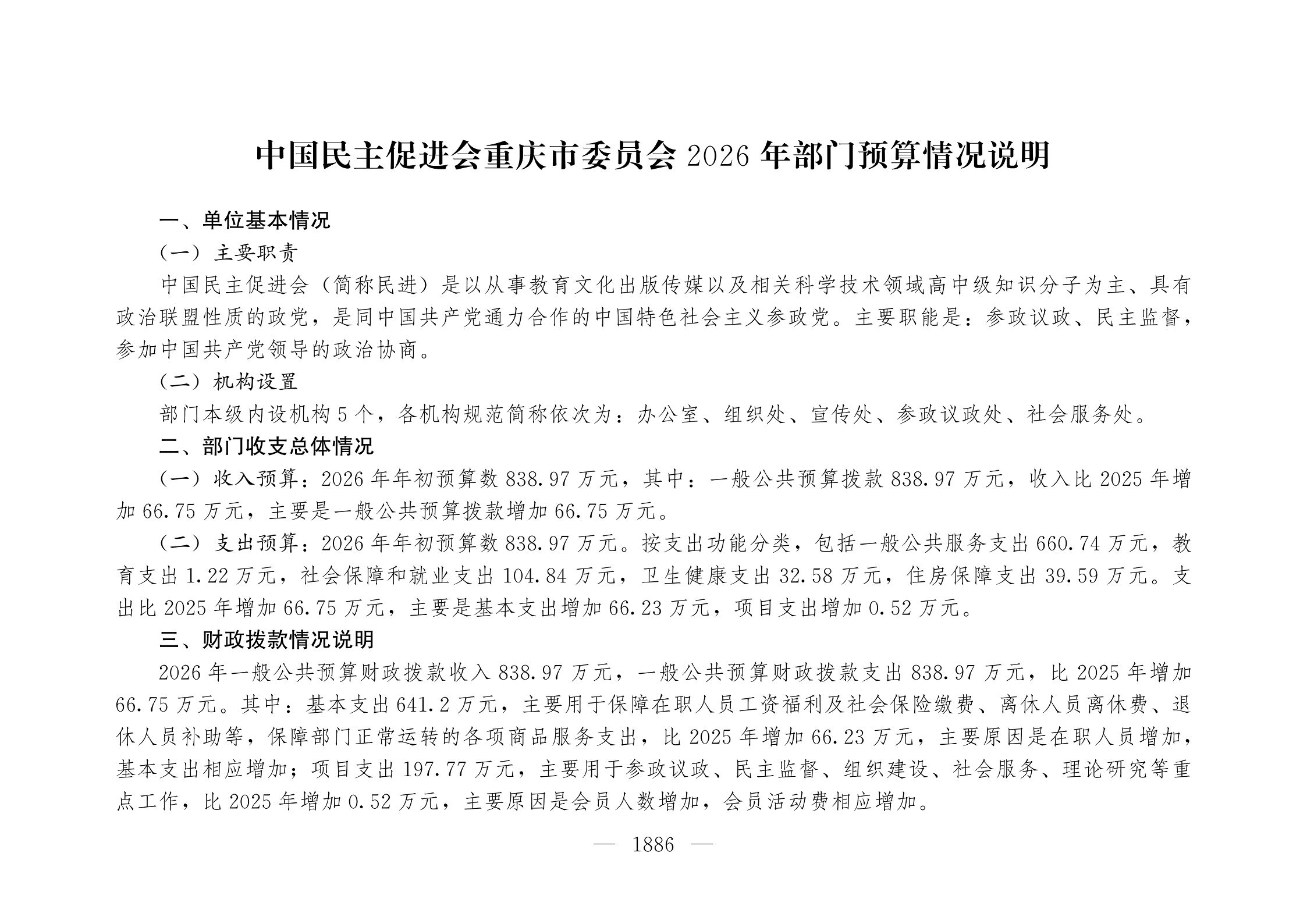
中国民主促进会重庆市委员会2026年部门预算信息公开
中国民主促进会重庆市委员会2026年部门预算信息公开
来源:市委会办公室
|
时间:2026-03-02 09:17:22
附件:
中国民主促进会重庆市委员会2026年部门预算信息公开-文档
作者:
责任编辑:李青青
相关新闻
中国民主促进会重庆市委员会2022年部门决算信息公开
中国民主促进会重庆市委员会2015年部门预算和“三公”经费预算情况
中国民主促进会重庆市委员会2018年部门决算信息公开
中国民主促进会重庆市委员会2020年部门预算信息公开
中国民主促进会重庆市委员会2025年部门预算信息公开
中国民主促进会重庆市委员会2020年部门决算信息公开
中国民主促进会重庆市委员会2024年部门决算信息公开
中国民主促进会重庆市委员会2017年部门预算信息公开
民主党派及统战系统
中国民主促进会
中国国民党革命委员会
中国民主同盟
中国民主建国会
九三学社
中国农工民主党
中国致公党
台湾民主自治同盟
中央统战部
全国妇联
欧美同学会
重庆市其它相关网站
市人大
市政府
市政协
市统战部
民革市委
民盟市委
民建市委
农工党市委
九三学社市委
致公党市委
台盟市委
中国民主党派历史陈列馆
Top